投稿日時: 2021/08/20
kyoto
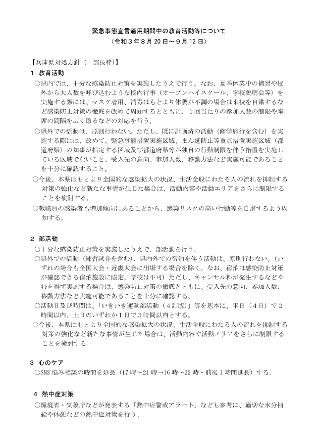
県内のコロナ新規感染者数が大幅な増加となり、4度目となる緊急事態宣言が発出されました。引き続き、感染防止対策に留意しながら、県立学校の教育活動を進めていきます。
0820緊急事態宣言適用期間中の教育活動等について.pdf(PDFは、クリック)
県内のコロナ新規感染者数が大幅な増加となり、4度目となる緊急事態宣言が発出されました。引き続き、感染防止対策に留意しながら、県立学校の教育活動を進めていきます。
0820緊急事態宣言適用期間中の教育活動等について.pdf(PDFは、クリック)
※PCの場合はダウンロードしてご視聴ください。
| 日 | 月 | 火 | 水 | 木 | 金 | 土 |
26   | 27   | 28   | 29   | 30   | 31   | 1   |
2   | 3   | 4   | 5   | 6   | 7   | 8   |
9   | 10   | 11   | 12   | 13   | 14   | 15   |
16   | 17   | 18   | 19   | 20   | 21   | 22   |
23   | 24   | 25   | 26   | 27   | 28   | 29   |
30   | 1   | 2   | 3   | 4   | 5   | 6   |